อยากเพิ่มทรานซิสเตอร์ในระบบจุดระเบิดแบบหน้าทองขาว ได้ไหมครับ
ตุลาคม 12, 2025, 07:15:47 am *
ยินดีต้อนรับคุณ, บุคคลทั่วไป กรุณา เข้าสู่ระบบ หรือ ลงทะเบียน

เข้าสู่ระบบด้วยชื่อผู้ใช้ รหัสผ่าน และระยะเวลาในเซสชั่น
 
   หน้าแรก   ช่วยเหลือ เข้าสู่ระบบ สมัครสมาชิก  
หน้า: [1]   ลงล่าง
  พิมพ์  
ผู้เขียน หัวข้อ: อยากเพิ่มทรานซิสเตอร์ในระบบจุดระเบิดแบบหน้าทองขาว ได้ไหมครับ  (อ่าน 11296 ครั้ง)
san231
member
*

คะแนน0
ออฟไลน์ ออฟไลน์

กระทู้: 20


อีเมล์
« เมื่อ: สิงหาคม 11, 2008, 12:59:59 pm »

ผมใช้ มาสด้า แฟมิลี่ เปลืองหน้าทองขาวมาก ต้องเปลี่ยนบ่อย ลองเปลี่ยนค่า คอนเดนเซอร์ ก็หลายตัวแล้ว เปลี่ยนใหม่ก็วิ่งได้ดี
แป๊ปเดียวหน้าทองขาวก็เสียอีก ทำให้เครื่องไม่มีแรงสะดุดอยู่เรื่อยๆ
ถ้าจะใส่วงจร ทรานซิสเตอร์เพิ่มเข้าไปได้ไหมครับ จะได้ไม่เปลืองหน้าทองขาวแล้ว
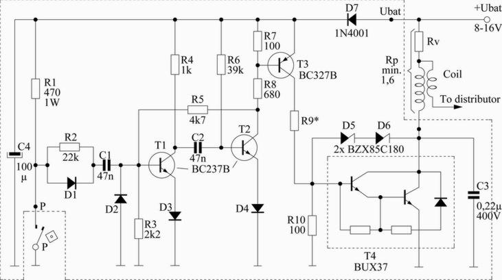
แล้ว เขามีขายกันหรือป่าว ไปถามที่ร้านอะไหล่เขาว่าไม่มี  แล้วทำเองจะได้ไหม เห็นวงจรในหนังสือ แต่ไม่ได้เขียนค่า ทรานซิสเตอร์กับค่า R
ก็เลยทำไม่ถูก   


บันทึกการเข้า

ช่างยุทธ YTN
วีไอพี
member
***

คะแนน99
ออฟไลน์ ออฟไลน์

กระทู้: 1101


อีเมล์
« ตอบ #1 เมื่อ: สิงหาคม 11, 2008, 04:28:12 pm »

http://www.ubmthai.com/leksoundsmf3/index.php?topic=2908.msg34784#msg34784

http://www.elecfree.com/circuit/car-automotive/electronic-car-ignition/
บันทึกการเข้า

1 + 1 = ?
san231
member
*

คะแนน0
ออฟไลน์ ออฟไลน์

กระทู้: 20


อีเมล์
« ตอบ #2 เมื่อ: สิงหาคม 11, 2008, 08:02:20 pm »

ขอบคุณครับ แล้วจะลองดู
บันทึกการเข้า
หน้า: [1]   ขึ้นบน
  พิมพ์  
 
กระโดดไป:  

Powered by MySQL Powered by PHP Powered by SMF 1.1 RC2 | SMF © 2001-2006, Lewis Media

lsv2555Please follow the new website at https://www.pohchae.com

Valid CSS!